自我控制(能力)训练方法
自我控制是指个体适时地调整自己的思维、行为和情绪,使之与自我目标相一致的过程。自我控制是个体心理中最具价值、最强大的一种适应能力,个体最幸福健康的情况是可以控制自身行为去适应环境,达到自我与环境间的最好关系(Rothbaum et al.,1982)。Mischel认为自我控制是一种抵御诱惑的能力,人们为了获得更大的、更有价值的回报或利益放弃自己的即时满足,并在过程中使用自我控制能力抵挡诱惑,最终获得延时满足的能力;其中最经典的案例是Mischel的棉花糖实验,采用延时满足实验任务范式评估自我控制能力,Mischel给幼儿园的孩子每人一件小零食,并给孩子两个选择,其一是要求孩子在自己外出回来前不吃掉零食,这样会获得更大的奖励,其二是孩子立刻向自己提出要求,吃掉零食,这样没有更大的奖励,实验结果表明有的孩子会立刻吃掉零食,而有的孩子为了更大的奖励会等待Mischel外出归来,在此后的追踪研究中发现幼儿时期能够抵御诱惑的孩子在青少年时期有更好的学业表现。
“自我控制理论”(self-control theory)又被称为“犯罪的通用理论”,是Hirschi和Gottfredson于1990年提出,该理论认为:个体犯罪是偶然的、冲动的,是一个非理性决策的过程;无论是故意破坏公物、暴力犯罪还是财产犯罪,都与低自我控制和犯罪机会有密切关系,低自我控制可以解释所有的犯罪行为;与高自我控制能力的个体相比,低自我控制者具有高冒险性、高冲动性、简单化倾向,在面对短期、及时的利益时更容易发生犯罪行为和越轨行为。 Blackburn和Ronald(1993)也表示,缺乏自我控制是不同犯罪行为中唯一共同的成分。
自我控制的两种理论模型
(1)力量模型(Strength Model)。Baumeister认为力量模型可比认知和联想学习模型更好的解释自我控制。自我控制会耗费心理资源,自我控制的心理资源来源于普遍的、全球性的资源库。但资源库里储存的资源是有限的,而且随着时间的推移会逐渐消耗,就像肌肉组织在运动一段时间后会变得疲劳一样。因此,当人们进行自我控制时,会消耗自身自我控制资源,导致在随后使用自我控制完成任务时能力有所下降。依据力量模型,一旦个人的自我控制贮备消耗殆尽,由此产生的自我耗竭状态可以通过休息得到恢复。该模型认为,就像体育锻炼可以使肌肉变得更强壮一样,自控力也可以通过训练提高。
(2)自我控制的两阶段模型(Two-Stage Model)。Myrseth和Fishbach于2009年提出两阶段模型。他们的研究中提出自我控制的成功取决于识别诱惑与“更好的判断”之间的矛盾,以及成功的实施自我控制的策略。研究中举例说明识别矛盾和实施策略的重要性,如糖尿病患者在面对丰富的晚餐时会考虑吃的过多易导致自身血糖水平升高,因此在这种情况下,患者会调用自身的自我控制能力控制自己一餐的摄入量达到维持健康生活的目标。糖尿病患者看到了问题的矛盾所在,但大多数情况下,认识矛盾并采用正确的策略解决矛盾并不容易,如正常人在吃非常丰盛的晚餐时可能不会考虑到摄入过多引起血糖升高的现象,但是高热量的摄入也会使个人的生理指标产生微小的变化,若经常如此,必会给个人身体健康方面带来不利影响。如成语“水滴石穿、积少成多”描述的画面和表达的含义那样,Myrseth和Fishbach创造了“成本诱惑”一词。成本诱惑是指在面对诱惑时,单一放纵自己带来的影响可能微乎其微,但是久而久之,在越来越多诱惑累计的情况下,其影响不可小觑。如减肥者在面对美食时一次放纵自己后,在今后面对更多的美食诱惑时很可能禁不住诱惑。自我控制的两阶段模型具体内涵如下:阶段一,个体在面对诱惑时必须确定清楚放纵自己和实现更高层次的目标之间是否存在矛盾。阶段二,当且仅当个体识别出矛盾后,他们才会采用自我控制策略,促使自己追求更高层次的目标而不是沉溺在当下的诱惑中。否则,个体会识别不出矛盾(阶段一)或者运用自我控制能力抵御诱惑失败进一步放纵自己(阶段二)。虽然结果相似,都是放纵自己,但是这两种放纵的原因不同(图)。
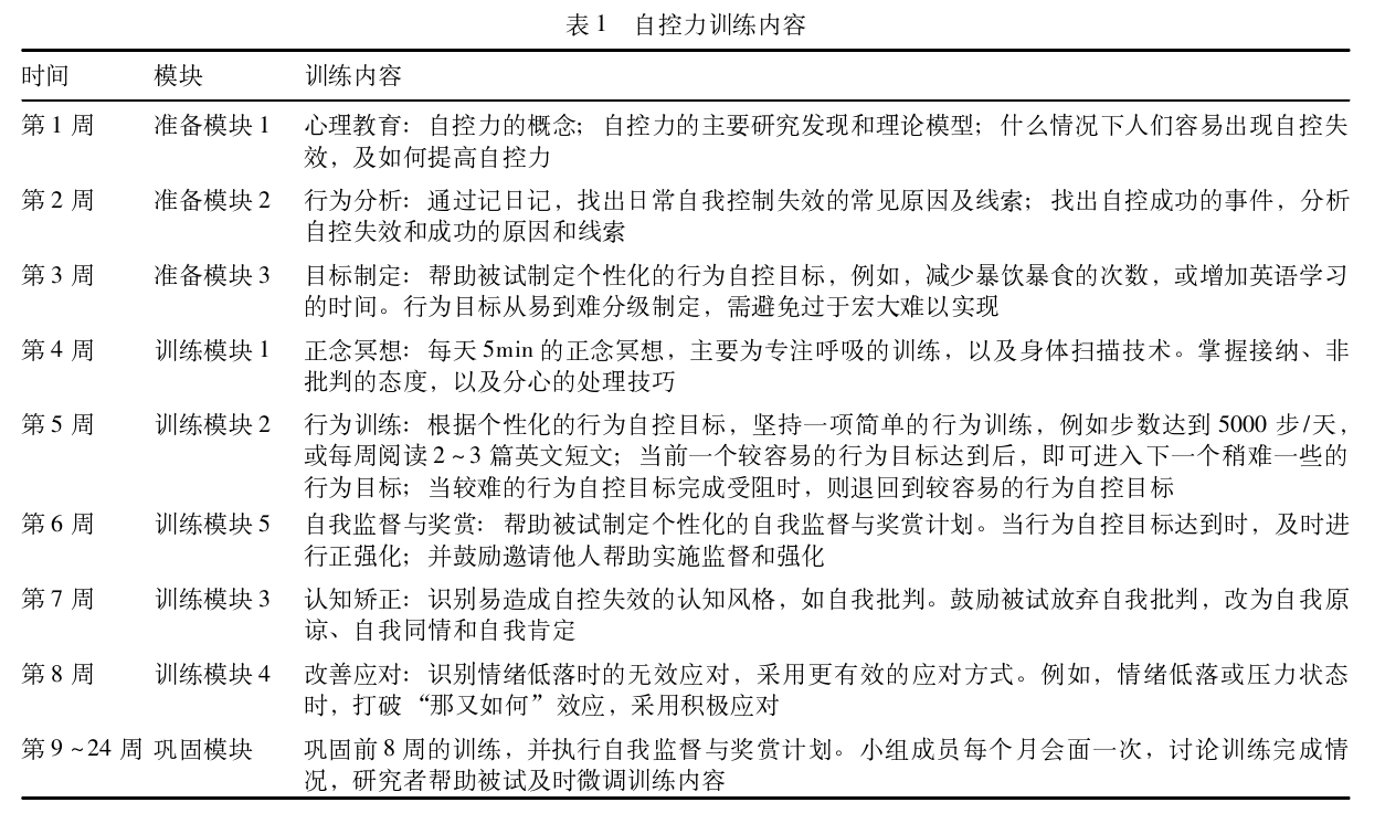
自我控制能力作为一种积极的心理品质已成为心理学研究的焦点,无论是养成良好的行为习惯还是要改变不良行为都需要自我控制的参与。有研究发现,自控力训练可以作为抑郁症心理行为干预的一种有效策略。自控力训练有利于打破自我控制失效的恶性循环,从而改善抑郁症状。具体操作如下:
还有研究发现,通过4周的正念冥想训练,实验组(干预组)低自控被试(中学生)在自我报告和教师他评的自控水平均显著提高,控制组前后测的自我报告自控水平及教师他评自控水平则均无显著变化,这说明正念冥想是一种提高中学生自我控制能力的可行的训练方法。具体操作如下:干预组每周集体练习两次,共持续4周,每次的练习时间为60分钟左右,整个练习过程由本研究者充当教练,在安静的活动团体活动教室进行训练。每次练习分为4个阶段,阶段1为放松阶段,作为进入正式练习的准备阶段,在这个阶段,教练引导练习者以舒服的坐姿做好,然后闭上眼睛,将注意力放在自己的呼吸上,关注自己的呼吸,如果出现分心,则意识到这种情况但不要去做评判,重新将注意力放在呼吸上即可。阶段2~4为正式正念技术训练,在阶段2和3中引导练习者关注完整呼吸,即关注呼吸如何从鼻腔进入到腹部和背部,然后又从腹部到鼻腔排出身体,这整个过程所产生的感觉,并引导练习者进行躯体扫描,被试只是关注这些躯体感觉的变化,利用意识放松躯体的任何紧张状态,然后把注意力重新放在呼吸上。阶段2主要是关注完整呼吸,阶段3主要是进行躯体扫描,在本研究中每一次练习都是以其中一个阶段为主。阶段4重复阶段2和3,但在此阶段引导者不做过多的言语引导,练习者在安静的状态下练习2和3的技能,以进入冥想状态(持续15~20分钟)。最后由训练者唤回被试的意识,活动四肢,并对正念冥想训练中的感受以及冥想过程中遇到的问题进行分享讨论。在集体训练课程外,练者在其他时间可以进行自我练习,并且完成练习记录表记录自己每天的练习次数和时间。对照组的被试则在此阶段不进行任何干预。
Outward Bound是OB训练的全称,也可以叫做拓展训练、行为训练等,指由教练创设一定的模拟情境,让学员在团队中通过真实的任务场景去解决问题和应对挑战,在完成任务后,学员们在团队中分享感悟,获得成长(孙远刚,2016),属于体验式培训。在二战期间1个真实的故事是OB训练的起源,盟军在大西洋上进行激烈战斗时被德军纳粹潜艇袭击,船上的战士和船员们被迫跳入海中,由于冬天的海水很凉,很多落海的人在救援赶到之前就丧生了,但也有一部分人生存了下来。这时人们都认为生存下来的一定是身体素质好的青壮年,但是后来人们发现,在成功生存下来的这些人中,多的并不是猜测中的青壮年,而是年纪较大且体力较差的老将士。对于这个令人不解的问题,有许多学者通过大量的对比研究去探索这一问题的答案,发现本次海上生还的人,具备丰富的经验、顽强的意志、坚毅的心理素质和团队合作意识。
有研究通过有针对性的OB训练,以增强自我效能感、体验正向情感为主题,目的是增强大学生自控和积极应对能力,进而获得认知提升与行为改变,使大学生自我控制和应对方式有所提高。具体操作如下:
OB训练举例:
大小风吹
(一)活动时间:20~30分钟
(二)活动器材:粉笔
(三)活动场地:宽敞的场地
(四)活动人数:12~15人比较适宜
(五)训练过程:
1、前期准备:全体学员围成一个圈,每个人在自己脚的下方用粉笔画个圈,教练位于圈的中央。
2、规则:教练说:大风吹!大家问:吹什么?教练说:吹“A,如戴帽子”的人,这时具备该特征的人移动,不具备该特征的人不动,教练抢到一个位置,仍会单出一人到中间,也可以换“小风吹”,教练说:小风吹!大家问:吹什么?教练说:吹B的人。则凡是B的人,均不移动,在原位,不是B的人互换位置。最终几轮下来到中间位置最多的人需要进行才艺展示。
3、分享点:让成员积极参与其中,在运动中打开思维,消除教练与成员的隔阂,体验活动的乐趣。大小风吹还可以锻炼学员们的反应力与注意力。通过大风吹小风吹,说出自己与他人的特征,增强自我认识,观察他人特征。除了外在观察,引导学员关注内在,比如:”吹心灵美的人”等等。
无声数字
(一)活动时间:30~40分钟
(二)活动器材:眼罩、大小不同的数字卡片
(三)活动场地:宽敞的场地
(四)活动人数:12~15人比较适宜
(五)活动流程:
1、教练给学员发眼罩和卡片,学员要记住卡片上的数字然后带好眼罩;
2、在规定场地内将带好眼罩的学员打乱顺序,任务是在不发出声音、不摘下眼罩的情况下,成员们按由小到大的顺序排好。
3、分享点:活动一开始,有些同学在原地不动,是如何考虑的?大家是用什么方式告诉队员自己的数字的?尝试了哪几种方式?当环境受限,我们该以什么心态去面对?提高效率的关键在哪?在无声数字中有人用肢体语言,但是对方看不到,换位思考沟通过程中我们会存在主观主义,却很少考虑到接收人的情况。人际交往中,成员或许会不自觉产生欣赏、信任、喜欢之类的情感,与此对应还可能出现不喜欢某人或误解,比如偏见,为什么?如何消除?
参考文献:
杨雪岭,赵静波,盛秋萍,何晨琪,赵久波.自我控制能力训练对大学生抑郁症的改善作用[J].中国心理卫生杂志,2018,32(02):89-94.
和瑾. 社区矫治人员冲动性的实验研究[D].西南大学,2017.
孙长玉,陈晓.正念冥想训练对中学生自我控制能力的干预作用[J].中国健康心理学杂志,2016,24(09):1359-1363.DOI:10.13342/j.cnki.cjhp.2016.09.021.
孙瑞映. 大学生自我控制和应对方式的现状调查及OB训练干预研究[D].辽宁师范大学,2022.

全部 0条评论